年关将至,归心似箭
工资未发则焦心不已!
为了切实维护劳动者合法权益
我市正深入开展治理欠薪冬季行动
工资是劳动者的血汗钱,保障劳动者按时足额获取劳动报酬,是人社部门的核心职责。汕头市人社部门聚焦工程建设、餐饮服务、加工制造等欠薪高发领域,持续开展根治欠薪专项行动,通过日常巡查、投诉举报核查、联合执法等方式,严厉打击各类欠薪违法行为。
2025年治理欠薪冬季行动以来,全市人社部门共为1860名劳动者追回拖欠工资1367万元;向公安机关移送涉嫌拒不支付劳动报酬罪案件3宗;并对经责令改正欠薪行为、逾期不改正的用人单位做出行政处罚,形成强力震慑态势,全力守护劳动者的“钱袋子”。
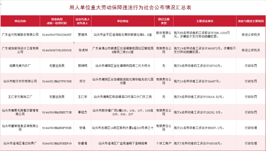
为持续加大对欠薪违法行为的打击力度,形成强力震慑,切实维护劳动者合法权益,汕头市人社部门严格落实“查处一批、曝光一批、规范一批”工作要求,现公布我市近期查处的8宗重大劳动保障违法行为,望各用人单位引以为戒,依法用工、按时付薪。

恶意欠薪不是“小事”,而是触碰法律红线的违法行为,无论是企业法人还是实际经营者,无论采取逃匿、转移财产还是有能力支付而拒不支付等手段,最终都难逃法律制裁,不仅要足额支付工资,还可能将面临罚款、列入失信名单、刑事追责等严厉后果,企业信用和市场经营也将受到严重影响。这里我们选取了两个案例,和大家具体说说:
广东诚加装饰设计工程有限公司,统一社会信用代码:91440606708165900X,单位地址:广东省佛山市顺德区北滘镇碧桂园社区碧桂园B商场二楼210室(住所申报),法定代表人:张虎林。
汕头市潮阳区人力资源和社会保障局执法股先后接到19名劳动者投诉,称其在汕头市潮阳区棉北街道凤麟府项目工作期间,被广东诚加装饰设计工程有限公司拖欠2024年4月至2025年8月工资款合计960872元。
汕头市潮阳区人力资源和社会保障局按程序立案受理,经调查核实,已落实该项目业主单位汕头市潮阳区万信达房地产开发有限公司向广东诚加装饰设计工程有限公司的农民工工资专户拨付人工劳务费940000元,用于支付工人工资,940000元已全部拨付到位。11月19日,汕头市潮阳区人力资源和社会保障局责令广东诚加装饰设计工程有限公司支付被拖欠的工人工资,但该公司逾期不整改。
2025年11月26日,汕头市潮阳区人力资源和社会保障局以广东诚加装饰设计工程有限公司涉嫌拒不支付劳动报酬罪,将该案件移送公安机关查处,公安机关已立案,目前正在侦办中。
《中华人民共和国刑法》第二百七十六条之一:
以转移财产、逃匿等方法逃避支付劳动者的劳动报酬或者有能力支付而不支付劳动者的劳动报酬,数额较大,经政府有关部门责令支付仍不支付的,处三年以下有期徒刑或者拘役,并处或者单处罚金;造成严重后果的,处三年以上七年以下有期徒刑,并处罚金。
单位犯前款罪的,对单位判处罚金,并对其直接负责的主管人员和其他直接责任人员,依照前款的规定处罚。
汕头市匍萄无限餐饮管理有限公司,统一社会信用代码:91440500MADBEK773N,单位地址:汕头市新华禧广场1幢105、106、107、108连205、206、207,法定代表人:辜冠杰。
2025年4月,汕头市人力资源和社会保障局接到4名劳动者投诉,称在汕头市匍萄无限餐饮管理有限公司工作期间,被其拖欠2024年9月至12月工资款合计26292.5元。
汕头市人力资源和社会保障局按程序立案受理,经调查,汕头市匍萄无限餐饮管理有限公司拖欠工资情况属实。2025年6月9日汕头市人力资源和社会保障局依法责令该公司支付被拖欠的工人工资,但该公司逾期未改正。2025年7月26日,汕头市人力资源和社会保障局依法对该公司作出行政处罚决定。
《广东省工资支付条例》第五十七条:
用人单位有下列行为之一的,由人力资源社会保障部门视情节轻重,处以二千元以上二万元以下的罚款:
(一)拒绝、阻碍劳动保障行政执法人员依法执行公务的;
(二)不按照人力资源社会保障部门的要求报送书面材料、隐瞒事实真相、出具伪证或者隐匿、毁灭证据的;
(三)经人力资源社会保障部门责令改正拒不改正,或者拒不履行人力资源社会保障部门的行政处理决定的。
守法经营是底线,按时足额支付劳动者工资是法定责任,务必增强法律意识,规范工资支付行为,主动履行用工主体责任。
汕头市人社部门始终坚守为民初心
对欠薪违法行为零容忍、严查处
全力织密劳动者权益保障网!



粤公网安备 44052302000004号