中国政府网
广东省政府网
汕头市政府网
无障碍版
首 页
政务公开
政务服务
12345热线
专题专栏
全国生态环境投诉举报平台
首 页
政务公开
政务服务
专题专栏
全国生态环境投诉举报平台
搜索
您现在所在的位置 :
首页
>
汕头市生态环境保护综合执法局
>
专题专栏
>
环境执法信息
>
责令改正违法行为决定
责令改正违法行为决定
分享到:
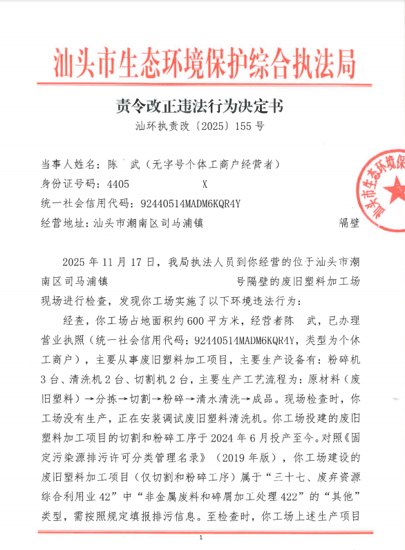
【潮南】责令改正违法行为决定书(汕环执责改〔2025〕155号)
2025-12-25 16:12
来源:
本网
发布机构:
【字体:
大
中
小
】
相关附件:
扫一扫在手机打开当前页
【TOP】
【
打印页面
】【
关闭页面
】
主办:汕头市人民政府办公室
技术保障:汕头市政务服务中心
联系我们
网站地图
网站标识码:4405000014
备案号:粤ICP备05066684号-1
粤公网安备 44051102000227号
您访问的链接即将离开“汕头市生态环境保护综合执法局门户网站”,是否继续?