您现在所在的位置 : 首页 > 汕头市生态环境保护综合执法局 > 专题专栏 > 环境执法信息 > 行政处罚决定
分享到:
【龙湖】行政处罚决定书(汕环执罚〔2026〕35号)
  • 2026-03-25 16:34
  • 来源:汕头市生态环境保护综合执法局龙湖分局
  • 发布机构:汕头市生态环境保护综合执法局龙湖分局
  • 【字体:
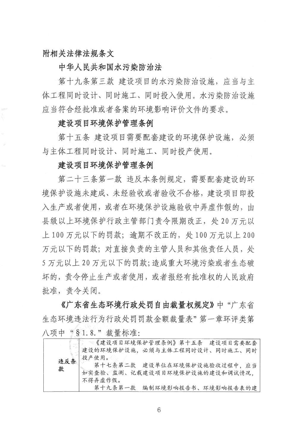
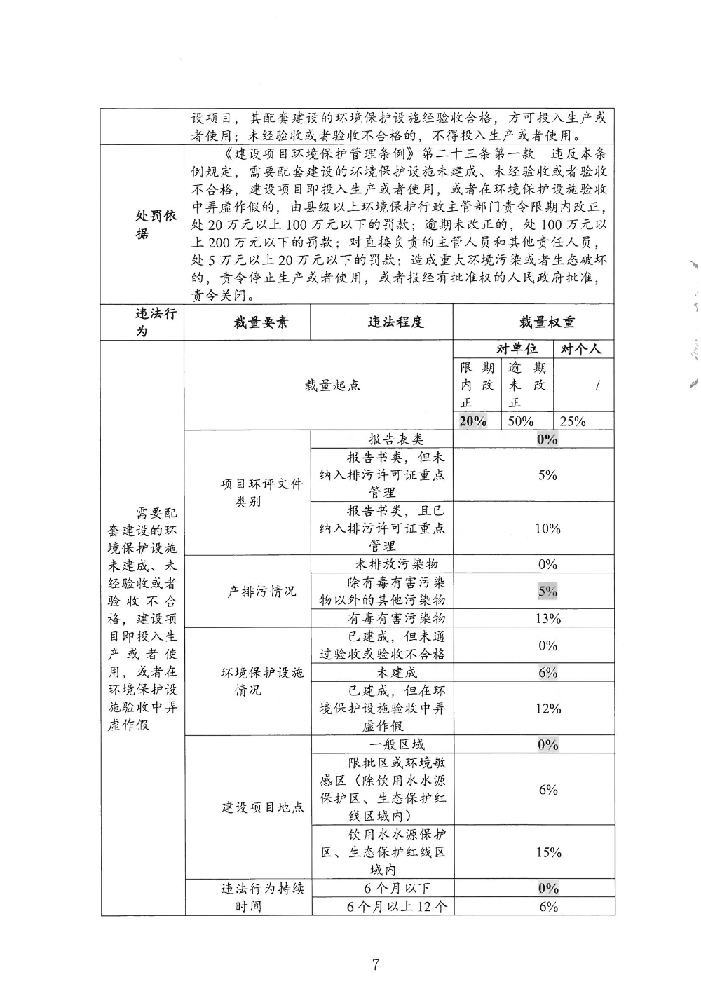
  • 处罚35 奇奇珍-遮挡版_页面_01.jpg处罚35 奇奇珍-遮挡版_页面_02.jpg处罚35 奇奇珍-遮挡版_页面_03.jpg处罚35 奇奇珍-遮挡版_页面_04.jpg处罚35 奇奇珍-遮挡版_页面_05.jpg处罚35 奇奇珍-遮挡版_页面_06.jpg处罚35 奇奇珍-遮挡版_页面_07.jpg处罚35 奇奇珍-遮挡版_页面_08.jpg处罚35 奇奇珍-遮挡版_页面_09.jpg

    相关附件:
     
    扫一扫在手机打开当前页

    您访问的链接即将离开“汕头市生态环境保护综合执法局门户网站”,是否继续?