微信
中国政府网
广东省政府网
汕头市政府网
无障碍版
首 页
政务公开
政务服务
专栏建设
广交会
汕头综试区
首 页
政务公开
政务服务
专栏建设
广交会
汕头综试区
搜索
您现在所在的位置 :
首页
>
市商务局(口岸局)
>
政务公开
>
政策
政策
分享到:
索 引 号:
006997710/2019-00491
文 号:
发布机构:
汕头市商务局
生成日期:
2018-05-17
主题分类:
主 题 词:
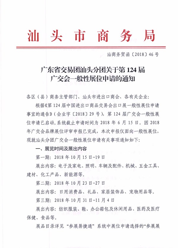
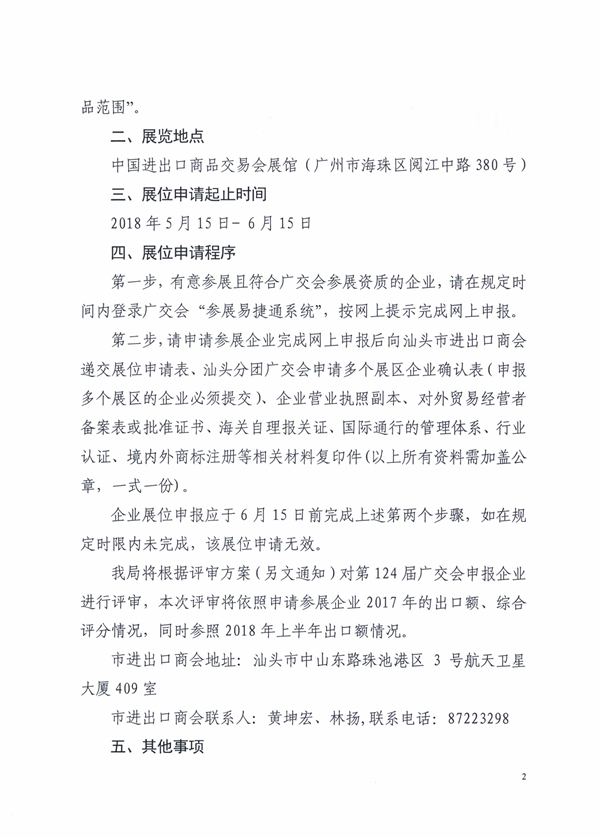
广东省交易团汕头分团关于第124届广交会一般性展位申请的通知
2018-05-17 11:46
来源:
汕头市商务局
发布机构:
汕头市商务局
【字体:
大
中
小
】
附件.rar
相关附件:
相关附件:
扫一扫在手机打开当前页
【TOP】
【
打印页面
】【
关闭页面
】
主办:汕头市人民政府办公室
技术保障:汕头市政务服务中心
联系我们
网站地图
网站标识码:4405000014
备案号:粤ICP备05066684号-1
粤公网安备 44051102000227号
您访问的链接即将离开“汕头市商务局(口岸局)门户网站”,是否继续?