各区(县)住房和城乡建设部门、公安局、民政局、自然资源分局、政务和数据局,市住房公积金管理中心,各区(县)税务局、金融监管支局,市住房公积金业务受托商业银行:
为贯彻落实《国务院关于进一步优化政务服务提升行政效能推动“高效办成一件事”的指导意见》(国发〔2024〕3号)、《“高效办成一件事”2024年度新一批重点事项清单》(国办函〔2024〕53号)和《广东省高效办成住房公积金个人住房贷款购房“一件事”工作方案》(粤建金〔2024〕280号)工作部署及要求,加快推进我市住房公积金个人住房贷款购房“一件事”落地见效,市住房城乡建设局、市公安局、市民政局、市自然资源局、市政务和数据局、人行汕头市分行、市税务局、汕头金融监管分局联合制定了《汕头市高效办成住房公积金个人住房贷款购房“一件事”工作方案》,现印发给你们,请结合实际认真组织实施。
汕头市高效办成住房公积金个人住房贷款购房“一件事”工作方案
为贯彻落实《国务院关于进一步优化政务服务提升行政效能推动“高效办成一件事”的指导意见》(国发〔2024〕3号)、《国务院办公厅关于印发〈“高效办成一件事”2024年度新一批重点事项清单〉的通知》(国办函〔2024〕53号,以下简称《新一批重点事项清单》)和《广东省住房和城乡建设厅等8部门关于印发〈广东省高效办成住房公积金个人住房贷款购房“一件事”工作方案〉的通知》(粤建金〔2024〕280号)的工作部署以及有关要求,推进我市住房公积金个人住房贷款购房“一件事”(以下简称公积金贷款“一件事”)高效办理,优化政务服务,提升服务效能,制定本方案。
一、总体要求
以习近平新时代中国特色社会主义思想为指导,全面贯彻落实党的二十大和二十届二中、三中全会精神,坚持以人民为中心,以便民利民为主线,通过优化业务流程、打通业务系统、强化数据共享,推动线上线下融合发展,实现公积金贷款“一件事”流程最优化、材料最简化、成本最少化,推动政务服务高质量发展。
二、主要目标
建立高效办成公积金贷款“一件事”工作机制,聚焦职工使用住房公积金贷款购房的业务场景,将住房公积金贷款购房涉及的房屋交易、合同网签备案、个人身份信息核验、婚姻信息核验、征信信息查询、贷款审批、借款合同面签、房地产交易税费缴交、不动产抵押登记等事项进行整合,提升公积金贷款“一件事”标准化、规范化,便利化水平。
三、工作任务
(一)规范事项管理
对照《新一批重点事项清单》要求的事项内容,对公积金贷款“一件事”及所涉及的政务服务事项进行认领,并规范填录事项名称、设定依据、办理材料等要素,编制实施规范、实施清单,相关职能部门须持续开展事项日常动态化管理工作,确保政务服务事项内容准确无误。
(二)优化办理流程
1. 精简办理材料。全面梳理公积金贷款“一件事”所涉及的政务服务事项业务表单和办理材料,通过电子证照应用、数据共享、在线核验、粤信签等技术手段,逐步实现证照类材料免提交、业务表单智能填报、电子签名替代手写签名,化繁为简,最大程度便利住房公积金缴存人贷款购房。
2. 优化业务流程。理清公积金贷款“一件事”涉及政务服务事项的受理条件、办理流程、办结时限、审批结果等要素,优化前后置环节,梳理形成标准化办事指南和业务流程,按统一要求提供规范服务。
3. 压缩审批时间。房屋交易合同网签备案、住房公积金贷款、银行、税务、不动产登记等部门要大力压减本部门审批流转时间,缩短住房公积金贷款购房全流程审批时间。
4. 减少线下跑动。房屋交易合同网签备案、住房公积金、银行、税务、不动产抵押登记等部门要加强联合协商,依法推动可授权委托事项集中委托办理,减少线下见面办理次数。
(三)设置线上线下办理渠道
1. 在本地区政务服务平台“高效办成一件事”专区设置公积金贷款“一件事”,增设线上申请办理渠道,实现住房公积金贷款申请业务线上申办。
2. 增设政务服务中心公积金贷款购房“一件事”线下服务窗口,实现住房公积金贷款购房一站式受理。
3. 集成线上、线下办理入口,争取实现线上线下渠道自由切换,申请人立等可查业务流转状态。
(四)做好线上线下咨询服务
1. 在省政务服务平台上建立智能导办模块,为群众做好公积金贷款购房“一件事”全流程办理指引。
2. 在市政务服务统一知识库梳理公积金贷款购房“一件事”问政清单,为办事群众提供线上线下精准高效的咨询服务。
3. 对公积金贷款购房“一件事”办理过程中涉及的审前服务、收件窗口、热线话务人员进行统一培训,确保各岗位知悉业务流程与操作规范。
四、责任分工
根据《新一批重点事项清单》要求,由市住房城乡建设局落实市住房公积金管理中心作为牵头部门,负责公积金贷款“一件事”的整体推进和具体实施,市各相关部门依职责配合落实。为明确各部门职责,加强跨部门协同,具体分工如下。
(一)市住房城乡建设局。落实指导市住房公积金管理中心统筹公积金贷款“一件事”的整体工作,在省政务服务事项管理系统,对公积金贷款“一件事”所涉及的政务服务事项进行事项目录注册、认领;推动我市住房公积金数据与房屋交易合同网签备案、公安、民政、税务、不动产登记等信息共享;加强房屋交易合同网签备案与住房公积金数据对接,提升我市房屋交易合同网签备案与住房公积金数据共享质量;按照优化事项要求,加强与公安、民政、人行、税务、不动产登记部门协商,编制业务指南、申请表单、业务办理流程;搭建线上办理入口,接入广东政务服务网高效办成一件事公积金贷款专题模块,推动公积金贷款“一件事”高效落地。
(二)汕头金融监管分局。指导本市住房公积金业务受托商业银行配合市住房公积金管理中心优化银行公积金贷款流程,规范事项办理,压缩办理时间。
(三)市公安局。通过“一网共享”平台,支撑公积金贷款申请人(含港澳台居民等境外人员)个人身份核查业务及对接需求。
(四)市民政局。通过“一网共享”平台,支撑公积金贷款申请人婚姻信息核查业务及对接需求。
(五)人行汕头市分行。负责协助汕头市住房公积金管理中心申请开通征信系统查询权限。
(六)市税务局。负责公积金贷款“一件事”房地产交易税费申报业务梳理及流程优化,配合牵头部门完成公积金贷款“一件事”事项编制;配合省局通过“一网共享”平台提供辖区内购房发票、契税完税证明,支撑公积金贷款申请人涉税信息核查业务及对接需求;配合牵头部门优化业务流程,减少线下跑动次数,编制办事指南、申请表单、流程图。
(七)市自然资源局。负责公积金贷款“一件事”不动产首次登记、转移登记和抵押登记等业务梳理及流程优化,配合牵头部门完成公积金贷款“一件事”事项编制;通过“一网共享”平台,支撑公积金贷款申请人不动产抵押登记信息核查及对接需求;指导我市各不动产登记机构配合牵头部门优化业务流程,减少线下跑动次数,编制办事指南、申请表单、流程图。
(八)市政务和数据局。负责指导在省政务服务事项管理系统进行事项目录注册和认领;做好广东政务服务网公积金贷款“一件事”的展示;配合牵头部门协调联办事项办理材料涉及部门的数据共享,统筹做好公积金贷款“一件事”办事指南日常巡检等工作。
五、实施计划
(一)2024年12月:完成“省政务服务事项管理系统”公积金贷款“一件事”涉及的政务服务事项编制和发布工作。
(二)2025年1月:集中各部门研究公积金贷款“一件事”实现方案。征求各部门意见,拟定工作方案,整合办事材料、优化办事流程。
(三)2025年2月:在省政务服务平台上搭建公积金贷款“一件事”办理平台。市政务服务中心住房公积金贷款“一件事”窗口试运行,初步实现公积金贷款“一件事”线下办理。
(四)2025年3月起:收集试运行过程中使用和完善的意见及建议,持续完善优化流程及线上系统的对接及开发工作。
六、工作要求
(一)加强组织领导,强化责任落实。各相关部门要高度重视,积极参与推进公积金贷款“一件事”,将该项工作作为年度重点工作,加强组织领导,压实工作责任,做好统筹谋划,确保事项有序推进。
(二)加强沟通协调,建立联动机制。各相关部门要建立长效工作机制,健全沟通联络机制。各相关部门间要加强沟通协调,共同研究解决公积金贷款“一件事”涉及的重点难点问题,持续优化系统功能,推动政务服务持续提质增效。
(三)加强舆论引导,做好宣传解读。各相关部门要充分利用新闻媒体、公众号、门户网站、办事大厅、银行等渠道加大宣传力度,采取多种形式做好公积金贷款购房“一件事”政策解读和舆论引导,营造良好社会氛围。要畅通政民互动渠道,广泛倾听群众意见建议,不断优化业务流程,提升服务体验。
附件:汕头市住房公积金个人住房贷款购房“一件事”业务指南

汕头市住房公积金个人住房贷款购房“一件事”业务指南
一、事项名称
汕头市住房公积金个人住房贷款购房“一件事”
二、申请方式
(一)线上申请
登录广东政务服务网“高效办成一件事”重点事项服务专区,在个人“一件事”主题下选择住房公积金贷款购房,点击【我要办理】,选择汕头市分厅,点击【在线办理】。
(二)线下申请
通过市行政服务中心公积金“一件事”窗口提交申请。
三、申请条件及申请材料(资料已关联电子证照的可免提交)
(一)房屋交易合同网签备案(商品房买卖合同备案)
1.申请条件
一手房:商品房预售合同签订之日起30日内。
二手房:买卖双方网上签订《房地产买卖合同》。
2.申请材料
一手房:住宅专项维修资金登记簿缴款通知书、购房款缴款证明、买卖双方签订的商品房买卖合同(预售或现售)、申请人的证明文件。
二手房:房地产买卖合同、身份证明、不动产权证或房地产权证。
(二)预购商品房预告登记(一手房)
1.申请条件
在不动产登记机构的登记职责范围内、主体明确、材料齐全等。
2.申请材料
不动产登记申请表、申请人身份证明、当事人关于预告登记的约定、已备案的商品房预售合同、预售人与预购人在商品房预售合同中对预告登记附有条件和期限的,预购人应当提交相应材料。
(三)房地产交易税费申报
1.申请条件:按照税务部门要求,符合税费缴交条件。
2.申请材料:
(1)一手房(由开发企业代办)
①购房人身份证件
②家庭成员信息证明(按需)
③婚姻证明(按需)
④家庭住房情况(按需)
⑤购房发票
⑥购房合同
⑦开发企业营业执照
⑧税务部门要求需提供的其它材料
(2)二手房
①购、售房人身份证件
②购、售双方家庭成员信息证明(按需)
③购、售双方婚姻证明(按需)
④购、售双方家庭住房情况(按需)
⑤不动产权属证书
⑥原购房契税完税凭证,原购房发票或合法的有效凭证(按需)
⑦购房合同
⑧税务部门要求需提供的其它材料
(四)住房公积金贷款审批
1.申请条件
(1)最近连续足额缴存公积金满6个月,且当前正常缴存。
(2)购买本市自住住房(其中一手房适用于已纳入公积金贷款合作楼盘范围;二手房竣工年限必须在25年<含>以内),所购房产必须具有符合法律法规规定的购房合同,且可用于办理合法有效抵押登记手续;房产用途须为住宅。
(3)符合我市公积金中心现行首套房、二套房政策。
(4)按规定支付购房首期房款。
(5)具有完全民事行为能力,信用良好,拥有稳定的收入来源,有偿还贷款本息的能力,符合我市住房公积金购买自住住房贷款的要求。
(6)同意按照公积金中心规定办妥抵押担保手续。
2.申请材料(*号为已关联电子证照)
(五)借款合同面签
1.申请条件:贷款审批通过。
2.申请材料:贷款申请材料原件核对。
(六)不动产抵押登记
1.申请条件:
在不动产登记机构的登记职责范围内、主体明确、材料齐全等。
2.申请材料:
一手房:不动产登记申请表、申请人身份证明、当事人关于预告登记的约定、不动产权属证书。不动产抵押合同和主债权合同、预售人与预购人在商品房预售合同中对预告登记附有条件和期限的,预购人应当提交相应材料。
二手房:不动产登记申请表、中华人民共和国不动产权证书、主债权合同和抵押合同、申请人身份证明、结婚证、户口本等。
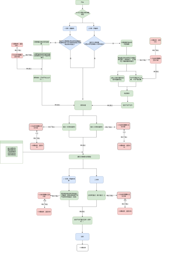
四、办理流程
(一)线上办理
申请人在广东政务服务网住房公积金个人住房贷款购房“一件事”专区,选择住房公积金贷款购房,点击【我要办理】,选择汕头市分厅,点击【在线办理】,选择“一手房贷款”或“二手房贷款”,按以下顺序选择事项办理:
1.商品房买卖合同备案/房屋交易合同网签备案
点击已备案,系统读取后台,如果已完成备案,跳转下一步;如果实际未备案,一手房跳转提示,二手房跳转至办理备案页面供申请人办理。
一手房由开发企业通过“粤安居”一体化等平台办理合同备案、预告登记手续,办理后结果反馈“一件事”专区。
二手房由申请人自行提交申请资料,后台办理后结果反馈“一件事”专区。
2.预购商品房预告登记(一手房)
选择是否预告登记,系统读取后台,如果已完成预告登记,跳转下一步;如果未完成,转至“不动产登记专题”页面供开发企业办理,后台办理后结果反馈“一件事”专区。
3.房地产交易税费申报(二手房)
点击已缴税,上传契税凭证和增值税发票,上传后系统跳转下一步。如果无上传,无法进入下一步,跳转提示“缴税办理指南”页面或者跳转至“房地产交易税费申报”在线申请页面,按照提示完成缴税。
4.住房公积金贷款审批
填写贷款申请信息,上传相关资料并提交申请。
数据反馈至后台公积金系统,贷款银行按照流程受理录入,提交公积金中心审批。审批通过后,办理结果反馈“一件事”专区。
5.借款合同面签
贷款审批通过后,借款人前往受托银行,将申请资料原件供银行核验,办理借款合同面谈面签等贷款手续,办理结果反馈“一件事”专区。
6.不动产抵押登记
受托银行依托广东省不动产登记金融服务系统平台办理不动产抵押登记,办理结果反馈“一件事”专区。
7.公积金中心在抵押手续落实后,发放公积金贷款,办理结果反馈“一件事”专区,事项办结。
(二)线下办理
1.申请人完成房屋交易后到市行政服务中心公积金“一件事”窗口提交材料。
(1)一手房由开发企业完成合同备案和预告登记手续。
(2)二手房由申请人按要求自行提交办理材料。
2.市行政服务中心公积金“一件事”窗口根据申请人提交的材料,按照流程顺序,将办理事项分配到所属职能单位:如合同网签备案、不动产转移登记、税费缴纳、贷款审批等。相关单位办理后将审批结果通知市行政服务中心公积金“一件事”窗口。
3.借款合同面签。贷款申请通过审批后,市行政服务中心公积金“一件事”窗口联系借款人到公积金贷款受托银行签订借款合同。
4.公积金贷款受托银行发起抵押登记(抵押权<预告>登记)申请,不动产登记部门后台审核。
5.公积金贷款受委托银行在抵押手续落实后,发放公积金贷款。
五、关联事项
房屋交易合同网签备案、预告登记、个人身份信息核验、婚姻信息核验、征信信息查询、房产情况查询、贷款审批、借款合同面签、房地产交易税费申报、不动产转移登记、不动产抵押登记(预抵押登记)、贷款发放。
联办事项和办理部门
住房公积金个人住房贷款购房“一件事”流程图
