微信
中国政府网
广东省政府网
汕头市政府网
无障碍版
首 页
政务公开
12345热线
仲裁指南
仲裁员
案例
首 页
政务公开
政民互动
仲裁指南
仲裁员
案例
搜索
您现在所在的位置 :
首页
>
汕头仲裁委员会
>
政务公开
>
政策法规
政策法规
分享到:
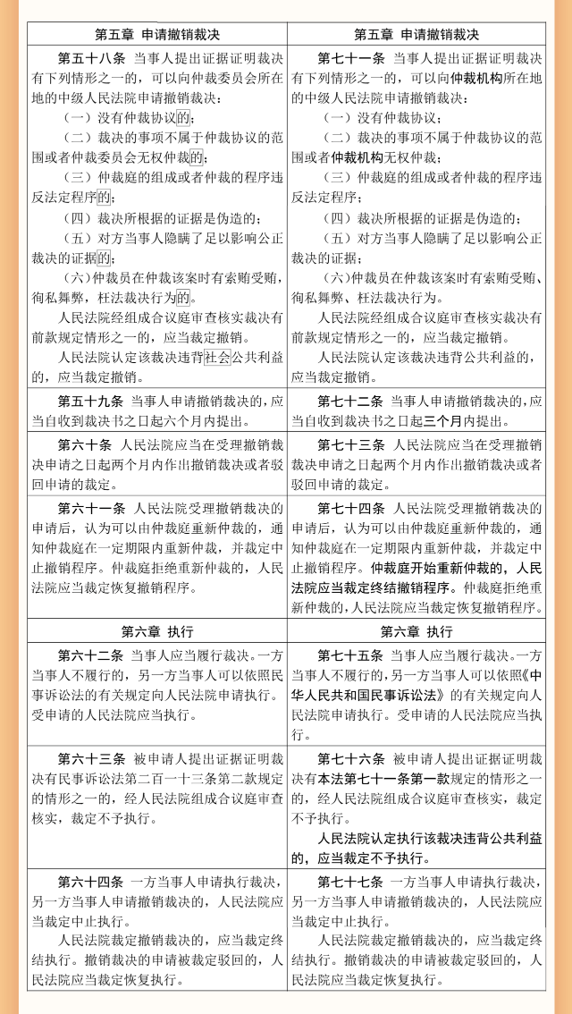
《仲裁法》修订前后对照表
2025-12-22 17:02
来源:
中国法治实践
发布机构:
【字体:
大
中
小
】
文章来源:中国法治实践
相关附件:
扫一扫在手机打开当前页
【TOP】
【
打印页面
】【
关闭页面
】
主办:汕头市人民政府办公室
技术保障:汕头市政务服务中心
联系我们
网站地图
网站标识码:4405000014
备案号:粤ICP备05066684号-1
粤公网安备 44051102000227号
您访问的链接即将离开“汕头仲裁委员会”,是否继续?