2026
请到汕头过大年
2026马年春节马上到
一马当先、万事顺遂
注定满载好运与惊喜
今年的春节假期号称“史上最长”
9天长假令人期待!
想沉浸式体验浓郁年味
请到汕头过大年
“马”上更好!

近千项活动
带你从年前“嗨”到元宵
玩转“潮”味新春,真上头!

汕头不仅准备了
涵盖非遗展演、美食市集、文艺演出、
体育活动等方面的
春节元宵文化盛宴
还将开展“广货行天下”系列活动
“广货行天下·暖衣迎新春”大促活动作为广东省“广货行天下”春季行动 服装专场分会场将率先于1月31日-2月2日
在汕头国际纺织城盛大启幕
宝藏城市,惊喜无限!
春风有约,烟火年年
烟花漫鮀城,好事伴春风
总要在汕头赴一场海上繁花
今年,“马汕”有好事!
2026年2月18日
(正月初二)20:00
2026年迎新春大型焰火晚会
不见不散!

最“潮”非遗,火热开场
潮汕年俗纷繁多彩、热闹非凡
直接将过年“氛围感”拉满
↓↓↓
马年看布马舞
展现骏马奔腾的豪迈
不仅感受热闹的氛围
还能收获
“一马当先、马到成功” 的美好祝愿

到小公园开埠区
英歌、舞龙、舞狮看不够

十五运会开幕式上鳌鱼花灯“同款”的
鳌鱼舞将在澄海亮相

2月17日(正月初一)
潮阳海门有热烈的
新春文艺巡游

“中华战舞”看不够?
2月21日(正月初五)上午
潮阳区千年古塔文光塔广场
英歌嘉年华活动
燃起来!
而在南澳
独具海岛特色的渔灯赛会
将于2月17日(正月初一)举行

还有
金平月浦赛大猪
澄海陈厝村双咬鹅舞文化巡游

潮阳城南塗库笛套音乐表演

看完各地非遗民俗
元宵再回小公园看国际元宵灯会

美食市集,逛吃不停
汕头美食
是街头巷尾的烟火馈赠
更是藏在岁月里的独特风味

“请到广东过大年”
广东年味世界共享计划
在镇邦美食街举行
向世界各地的老饕们
展示汕头种类繁多的特色美食
向全球传递
独特的岭南文化魅力
2026年春节期间还将举办
“寻味汕头·食聚镇邦”百人宴
打造一场
集美食体验、非遗展演、文旅消费
于一体的新春盛宴
邀请游客共享地道潮汕年味

小公园顺昌街区新年集市
手信、小吃、文创一站式采购

合胜市集好吃街
从头吃到尾不厌倦
每天还有
英歌舞、铁枝木偶等表演

视听盛宴,好戏连台
全市各地准备了
异彩纷呈的文艺演出
保证精彩不重样
“海湾悬日”西堤新春闪演派对
正月初二、初三
在西堤公园闪耀开启

老妈宫戏台迎春惠民演出
潮剧、歌舞、杂技轮番上演

六区一县也准备了新春音乐会
潮剧、潮乐潮曲专场
本土风情与经典剧目全覆盖
视听享受直接拉满
还可以坐上复古小火车
尽享小公园的松弛感

来广场轮渡
听着潮曲畅享内海湾夜景
你值得拥有

还有潮南墙新
“四季村晚”冬季示范展示点
文艺汇演不容错过

展览+体育,动静都精彩
春节文艺青年必打卡——
来汕头“下馆子”
潮汕历史文化博览中心
看潮汕人的智慧结晶

汕头市博物馆
赏华夏文明冠服之美

运动青年也有乐趣
首届“百BA”广东百家姓篮球赛总决赛

英歌舞精英对抗赛

射箭冠军联赛、冲浪U系列赛
看健儿们尽情挥洒汗水

更多精彩等你发现!
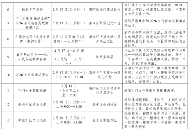
请收下这份活动汇总表格
开启新春汕头潮味悠游




注:春节期间活动持续更新
所有项目以实际活动预告为准
带上这份攻略
约上家人朋友
在汕头感受山海之秀、潮韵之美
解锁最地道的新春体验吧~
2026
请到汕头过大年
2026马年春节马上到
一马当先、万事顺遂
注定满载好运与惊喜
今年的春节假期号称“史上最长”
9天长假令人期待!
想沉浸式体验浓郁年味
请到汕头过大年
“马”上更好!

近千项活动
带你从年前“嗨”到元宵
玩转“潮”味新春,真上头!

汕头不仅准备了
涵盖非遗展演、美食市集、文艺演出、
体育活动等方面的
春节元宵文化盛宴
还将开展“广货行天下”系列活动
“广货行天下·暖衣迎新春”大促活动将率先于1月31日-2月2日
在汕头国际纺织城盛大启幕
宝藏城市,惊喜无限!
春风有约,烟火年年
烟花漫鮀城,好事伴春风
总要在汕头赴一场海上繁花
今年,“马汕”有好事!
2026年2月18日
(正月初二)20:00
2026年迎新春大型焰火晚会
不见不散!

最“潮”非遗,火热开场
潮汕年俗纷繁多彩、热闹非凡
直接将过年“氛围感”拉满
↓↓↓
马年看布马舞
展现骏马奔腾的豪迈
不仅感受热闹的氛围
还能收获
“一马当先、马到成功” 的美好祝愿

到小公园开埠区
英歌、舞龙、舞狮看不够

十五运会开幕式上鳌鱼花灯“同款”的
鳌鱼舞将在澄海亮相

2月17日(正月初一)
潮阳海门有热烈的
新春文艺巡游

“中华战舞”看不够?
2月21日(正月初五)上午
潮阳区千年古塔文光塔广场
英歌嘉年华活动
燃起来!
而在南澳
独具海岛特色的渔灯赛会
将于2月17日(正月初一)举行

还有
金平月浦赛大猪
双咬鹅舞文化巡游

潮阳城南塗库笛套音乐表演

看完各地非遗民俗
元宵再回小公园看国际元宵灯会

美食市集,逛吃不停
汕头美食
是街头巷尾的烟火馈赠
更是藏在岁月里的独特风味

“请到广东过大年”
广东年味世界共享计划
在镇邦美食街举行
向世界各地的老饕们
展示汕头种类繁多的特色美食
向全球传递
独特的岭南文化魅力
2026年春节期间还将举办
“寻味汕头·食聚镇邦”百人宴
打造一场
集美食体验、非遗展演、文旅消费
于一体的新春盛宴
邀请游客共享地道潮汕年味

小公园顺昌街区新年集市
手信、小吃、文创一站式采购

合胜市集好吃街
从头吃到尾不厌倦
每天还有
英歌舞、铁枝木偶等表演

视听盛宴,好戏连台
全市各地准备了
异彩纷呈的文艺演出
保证精彩不重样
“海湾悬日”西堤新春闪演派对
正月初二、初三
在西堤公园闪耀开启

老妈宫戏台迎春惠民演出
潮剧、歌舞、杂技轮番上演

六区一县也准备了新春音乐会
潮剧、潮乐潮曲专场
本土风情与经典剧目全覆盖
视听享受直接拉满
还可以坐上复古小火车
尽享小公园的松弛感

来广场轮渡
听着潮曲畅享内海湾夜景
你值得拥有

还有潮南墙新
“四季村晚”冬季示范展示点
文艺汇演不容错过

展览+体育,动静都精彩
春节文艺青年必打卡——
来汕头“下馆子”
潮汕历史文化博览中心
看潮汕人的智慧结晶

汕头市博物馆
赏华夏文明冠服之美

运动青年也有乐趣
首届“百BA”广东百家姓篮球赛总决赛

英歌舞精英对抗赛

射箭冠军联赛、冲浪U系列赛
看健儿们尽情挥洒汗水

更多精彩等你发现!
请收下这份活动汇总表格
开启新春汕头潮味悠游




注:春节期间活动持续更新
所有项目以实际活动预告为准
带上这份攻略
约上家人朋友
在汕头感受山海之秀、潮韵之美
解锁最地道的新春体验吧~
文章来源:汕头发布、汕头融媒集团

中国政府网
无障碍版

您现在所在的位置 :
粤公网安备 44051102000227号