编者按
宪法是国家的根本法,是治国安邦的总章程,具有最高的法律地位、法律权威、法律效力。全面贯彻实施宪法,是全面推进依法治国、建设社会主义法治国家的首要任务和基础性工作。1982年12月,第五届全国人民代表大会第五次会议审议通过了宪法修正案草案,现行宪法正式诞生。
从1982年到2022年,40年沧海桑田,现行宪法经历了5次修订完善,承担着为改革开放事业提供根本法治保障的神圣使命,为中华民族伟大复兴筑牢了法治根基。今天,让我们一起来重温现行宪法的修订历程,深刻领悟现行宪法实施40周年的重大意义。
2022年是现行宪法公布实施40周年。
“坚持依法治国首先要坚持依宪治国,坚持依法执政首先要坚持依宪执政,坚持宪法确定的中国共产党领导地位不动摇,坚持宪法确定的人民民主专政的国体和人民代表大会制度的政体不动摇。”习近平总书记在党的二十大报告中重申了宪法作为执政之基、治国之本的重要地位。
时间的指针拨回到40年前。为适应改革开放和社会主义现代化建设新时期的需要,经过反复酝酿、数易其稿,1982年12月4日,五届全国人大五次会议通过了《中华人民共和国宪法》,“八二宪法”由此诞生,也就是我国现行宪法。自此以后,这部宪法作为国家根本法,以其至上的法治地位和强大的法治力量,确立了中国特色社会主义道路,统领我国整个法律体系不断向前发展。
一部宪法的诞生,不仅奠定了国家治理的基本框架,而且彰显了法治的起点和初心。我国现行宪法凝聚了全体人民意志和社会最大共识,明确了“中国共产党的领导”“一切权力属于人民”“法律面前人人平等”等重要宪法原则,是中国特色社会主义法治建设进程中的一座里程碑。40年来,现行宪法与我国的改革开放进程相伴而行,有力维护了国家统一、民族团结、社会稳定,对我国政治、经济、文化、社会生活产生了极为深刻的影响。
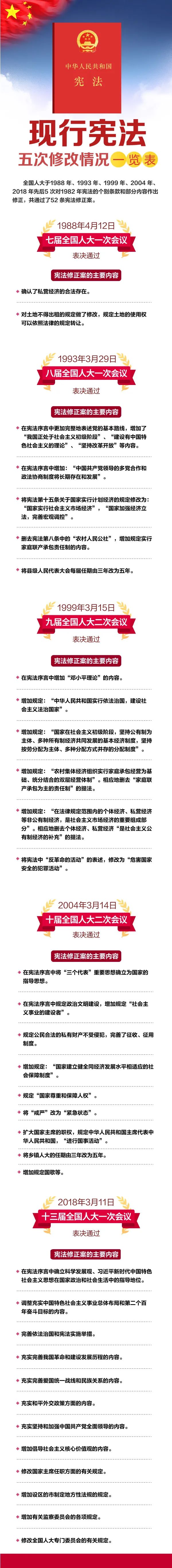
现行宪法的一个宝贵品格,就是与时俱进。在40年的实践中,现行宪法不断吸收党领导人民创造的伟大成就和宝贵经验。根据我国改革开放和社会主义现代化建设的实践和发展,在党中央领导下,全国人大分别于1988年、1993年、1999年、2004年和2018年,先后五次对现行宪法的个别条款和部分内容作出必要的修正。五次宪法修改,是中国共产党领导全国各族人民进行改革开放和社会主义现代化建设的成功经验总结,体现和反映了中国特色社会主义道路、理论、制度、文化的发展成果。

追寻现行宪法与时代同行的脚步,可以看到一条清晰的脉络,那就是我国宪法作为治国安邦的总章程,在保持根本性、权威性、稳定性的同时,根据建设、改革和发展的需要,不断适应新形势、吸纳新经验、确认新成果、作出新规范。通过宪法修改,我国宪法在中国特色社会主义伟大实践中紧跟时代步伐,不断与时俱进、完善发展。今天的宪法,已更加成熟稳健。
习近平总书记在首都各界纪念现行宪法公布施行30周年大会上强调,宪法的根基在于人民发自内心的拥护,宪法的伟力在于人民出自真诚的信仰。“我宣誓:忠于中华人民共和国宪法,维护宪法权威……”自2018年起,根据宪法规定,国家工作人员就职时应当依照法律规定公开进行宪法宣誓。向宪法宣誓,不仅是一个庄严的仪式,也是彰显宪法权威的重要方式,更是一次生动的宪法教育。目的在于使国家工作人员时刻牢记自己是受人民的委托履职,必须以宪法为根本活动准则,树立宪法信仰,恪守宪法原则,弘扬宪法精神,履行宪法使命。
宪法的生命在于实施,宪法的权威也在于实施。近年来,我们通过设立国家宪法日,完善国旗法、国徽法、国歌法等国家标志法律制度,实施宪法规定的特赦制度,推进合宪性审查工作等举措,不断强化宪法的实施,有力维护了宪法权威。党的二十大报告专门强调“加强宪法实施和监督,健全保证宪法全面实施的制度体系,更好发挥宪法在治国理政中的重要作用,维护宪法权威”,这要求我们以更强的信心、更大的决心、更深的力度推动宪法的实施,让宪法精神“活”起来。
现行宪法凝结了党的百年奋斗重大成就和历史经验,承载了14亿多中国人民实现中华民族伟大复兴的梦想。这部经受住时间和实践考验的宪法,在全面建设社会主义现代化国家的新征程上,必将发挥更加显著的制度优势、展现更为蓬勃的生命力。
文章来源:人民日报

中国政府网
无障碍版

您现在所在的位置 :
粤公网安备 44051102000227号