为满足学生寒假办证用证需求
汕头公安将于2月7日(星期六)
继续开设“寒假学生办证专场”
在“周六不打烊”基础上
进一步优化政务便民服务
为学生开辟办证绿色通道
欢迎同学们和家长前来办理
一、专场服务时间
服务日期:2026年2月7日(星期六)
服务时段:9:00-12:00,13:00-17:00
二、专场服务地点
汕头市政务服务中心公安综合服务大厅(汕头市龙湖区长平路财政大厦1楼西厅)
三、业务内容
(一)户政业务:居民身份证申领、补领、换领(省内及跨省通办);
(二)出入境业务:护照、往来港澳通行证、往来台湾通行证的首次申领、换发、补发及签注;
(三)车驾管业务:驾驶证补换领、异地转入、摩托车驾驶证(E证)初学与增驾。
四、线下办所需材料一览
出入境业务指引

收费标准:往来港澳通行证工本费60元,往来港澳有效签注每次15元;普通护照工本费120元;往来台湾通行证工本费60元。
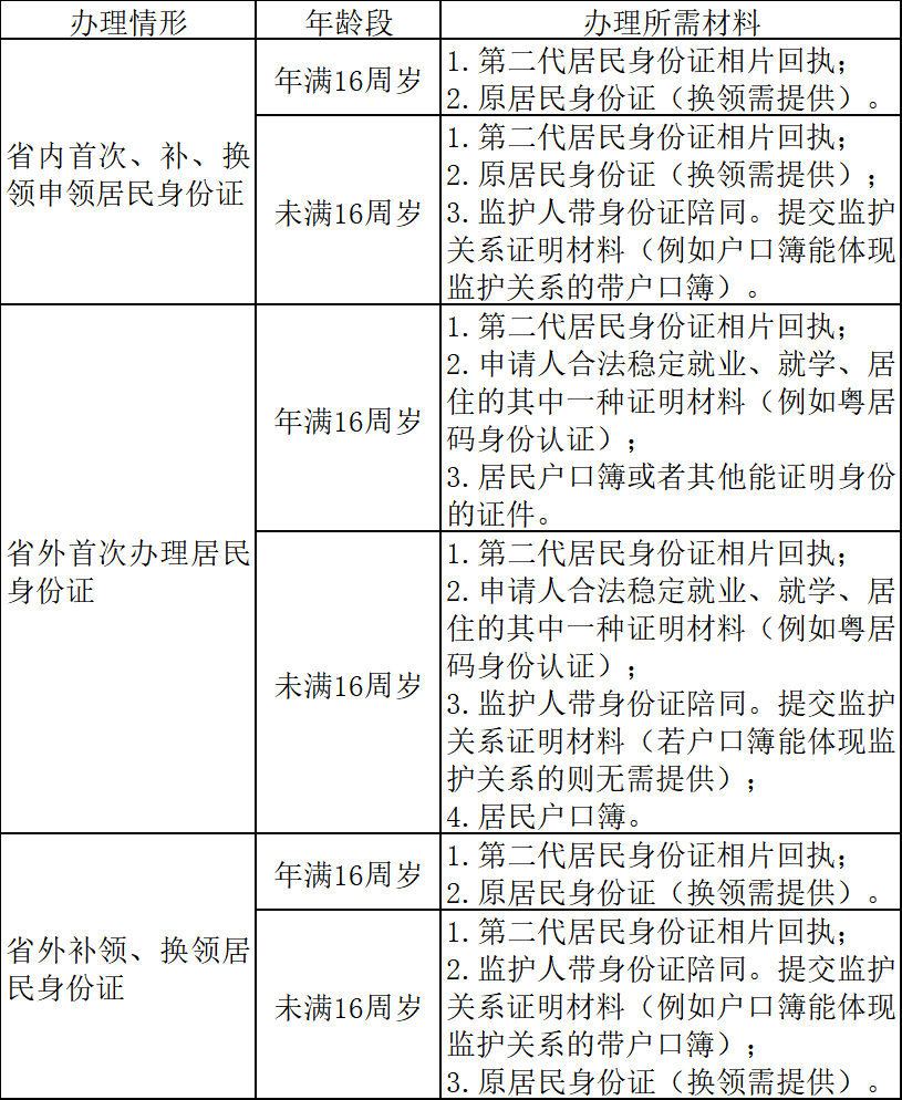
身份证业务指引

收费标准:首次申领身份证免费;到期换领收取工本费20元;损坏换领、丢失补领收取工本费40元。
驾驶证业务指引

收费标准:驾驶证换证工本费10元,摩托车E证初学/增驾225元。
五、自助办理推荐
(一)身份证网办
广东省内户籍居民年满16周岁以上,办理身份证期满换证、损坏换证、丢失补领居民身份证业务,且在我省公安机关办理过带有指纹信息的二代居民身份证并同意复用历史指纹的群众,可通过“粤居码”小程序实名认证后选择【户政服务】即可实现全程在线网办,无需到现场办理。
(二)身份证自助办
广东省内户籍居民年满16周岁以上,办理身份证期满换证业务,可携带第二代居民身份证照片回执及身份证原件,前往政务服务中心24小时自助服务区使用“居民身份证自助申办一体机”自助办理。
(三)驾驶证网办
办理驾驶证期满换证业务,可先前往指定医院或自助区自助体检终端进行体检,体检通过后,使用“交管12123”APP的“驾驶证补换领”功能线上全流程办理。
六、温馨提示
(一)请务必核对并带齐所需材料,避免因遗漏折返。
(二)办理身份证、驾驶证和出入境证件请提前拍摄好符合规范的证件照并获取回执,节省现场时间。
(三)专场期间人员较多,请有序排队,耐心等候,听从工作人员引导。
(四)如有其他疑问,请于工作时间拨打电话咨询。
出入境咨询电话:0754-88964812
户政咨询电话:0754-88964813
车驾管咨询电话:0754-88964814
有需要的同学或家长可以收藏起来哦
祝大家寒假过得开心平安!
-END-

中国政府网
无障碍版

您现在所在的位置 :
粤公网安备 44051102000227号